File:2025 BE G7 PCB.jpg
Jump to navigation
Jump to search
Size of this preview: 777 × 600 pixels. Other resolution: 881 × 680 pixels.
Original file (881 × 680 pixels, file size: 86 KB, MIME type: image/jpeg)
Summary
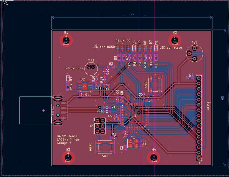
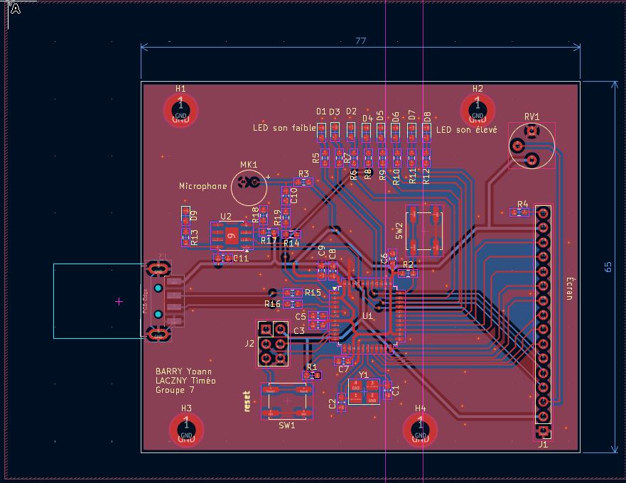
Routage du sonomètre
File history
Click on a date/time to view the file as it appeared at that time.
| Date/Time | Thumbnail | Dimensions | User | Comment | |
|---|---|---|---|---|---|
| current | 16:59, 13 February 2026 | 881 × 680 (86 KB) | Ybarry (talk | contribs) | ||
| 15:14, 13 February 2026 | 699 × 535 (57 KB) | Ybarry (talk | contribs) | Routage du sonomètre |
You cannot overwrite this file.
File usage
The following page uses this file: