Enseignement de spécialité SE 2025/2026 Groupe B / B2
Chaîne de commande de système embarqué
Cette page est un exemple. N'oubliez pas de remplacer GG par votre numéro de groupe et BB par votre numéro de binôme dans tous les noms de documents. Cliquez simplement sur le lien rouge pour téléverser un document.
Carte électronique
Carte réalisée en utilisant le logiciel KiCAD : File:2025 ES B 2 cao.zip.
Schéma électronique de la carte :
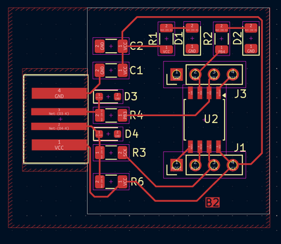
Résultat du routage :
Photo de la carte soudée :
Vidéo très courte et en basse résolution de la carte en fonctionnement :
Site Web
Code de la page PHP (toujours un espace en première colonne) :
<?php
define('SERIAL_DEVICE','/dev/ttyACM0');
define('SERIAL_SPEED',9600);
$number=$_REQUEST['duree'];
system('stty -F '.SERIAL_DEVICE.' clocal -crtscts -ixon -ixoff');
system('stty -F '.SERIAL_DEVICE.' '.SERIAL_SPEED);
file_put_contents(SERIAL_DEVICE,chr($number));
echo $number;
?>
Copie écran du formulaire HTML :
Application mobile
Partie principale des blocs de mon application :
Bilan
J'indique où j'en suis arrivé à la fin des séances.
- On a fait la carte a la première séance.
- On a fait le programme php et html a la deuxieme séance.
- On a souder a la troisième séance.
- On a fait l'application à la quatrième séance.
Eventuellement la vidéo brève du fonctionnement complet de la chaîne de commande : Media:2024_ES_B_2_bilan.mp4
