Enseignement de spécialité SE 2025/2026 Groupe C / B6

From Wiki PeiP systèmes embarqués
Revision as of 14:09, 9 December 2025 by Rex (talk | contribs)
Jump to navigation Jump to search

Chaîne de commande de système embarqué

Cette page est un exemple. N'oubliez pas de remplacer GG par votre numéro de groupe et BB par votre numéro de binôme dans tous les noms de documents. Cliquez simplement sur le lien rouge pour téléverser un document.

Carte électronique

Carte réalisée en utilisant le logiciel KiCAD : File:2024 ES C 6 cao.zip.

Schéma électronique de la carte :

File:2025 ES C 6 schema.png
Mon schéma électronique

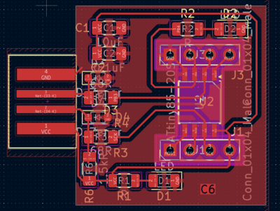
Résultat du routage :

Mon routage

Photo de la carte soudée :

Ma carte

Vidéo très courte et en basse résolution de la carte en fonctionnement :

Media:2025_ES_C_6_carte.mp4

Site Web

Code de la page PHP (toujours un espace en première colonne) :

 <?php
 ...
 ?>

Copie écran du formulaire HTML :

File:2025 ES C B6 forme.jpg
Mon formulaire Web

Application mobile

Partie principale des blocs de mon application :

File:2025 ES C B6 appli.jpg
Le coeur de mon application

Bilan

J'indique où j'en suis arrivé à la fin des séances.

Eventuellement la vidéo brève du fonctionnement complet de la chaîne de commande : Media:2025_ES_C_B6_bilan.mp4