Enseignement de spécialité SE 2025/2026 Groupe A / B1

From Wiki PeiP systèmes embarqués
Jump to navigation Jump to search

Chaîne de commande de système embarqué

Cette page est un exemple. N'oubliez pas de remplacer GG par votre numéro de groupe et BB par votre numéro de binôme dans tous les noms de documents. Cliquez simplement sur le lien rouge pour téléverser un document.

Carte électronique

Carte réalisée en utilisant le logiciel KiCAD : File:2025 ES A 1 cao.zip.

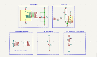
Schéma électronique de la carte :

Mon schéma électronique

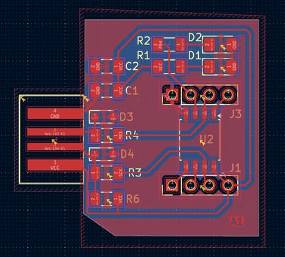
Résultat du routage :

Mon routage

Photo de la carte soudée :

Ma carte

Vidéo très courte et en basse résolution de la carte en fonctionnement :

Media:2025_ES_A_1_carte.mp4

Site Web

Code de la page PHP (toujours un espace en première colonne) :

 <?php
 define('SERIAL_DEVICE','/dev/ttyACM0');
 define('SERIAL_SPEED',9600);
 $number=$_REQUEST['duree'];
 system('stty -F '.SERIAL_DEVICE.' clocal -crtscts -ixon -ixoff');
 system('stty -F '.SERIAL_DEVICE.' '.SERIAL_SPEED);
 file_put_contents(SERIAL_DEVICE,chr($number));
 echo 'Frequence demande ', $number
 ?>

Copie écran du formulaire HTML :

Mon formulaire Web

Application mobile

Partie principale des blocs de mon application :

Le coeur de mon application

Bilan

J'indique où j'en suis arrivé à la fin des séances.

Première séance : découverte de kicad et réalisation des circuits.

Deuxième séance : ( séance avec Blaise Conrard).

Troisième séance : Finalisation du routage.

Quatrième séance : Finalisation du php et html (page web) ainsi que découverte de l'application mobile.

Cinquième séance : Soudage de la carte.

Dernière séance : Finalisation de l'application mobile et vérification du bon fonctionnement de la carte.

Eventuellement la vidéo brève du fonctionnement complet de la chaîne de commande : Media:2025_ES_A_1_bilan.mp4