Enseignement de spécialité SE 2025/2026 Groupe A / B3

From Wiki PeiP systèmes embarqués
Jump to navigation Jump to search

Chaîne de commande de système embarqué

Cette page est un exemple. N'oubliez pas de remplacer GG par votre numéro de groupe et BB par votre numéro de binôme dans tous les noms de documents. Cliquez simplement sur le lien rouge pour téléverser un document.

Carte électronique

Carte réalisée en utilisant le logiciel KiCAD : File:2025 ES A B3 cao.zip.

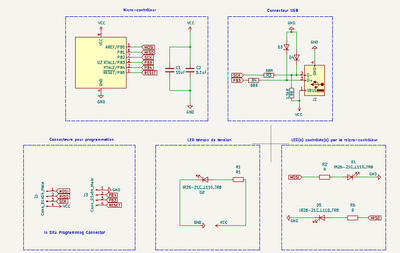
Schéma électronique de la carte :

Mon schéma électronique

Résultat du routage :

Mon routage

Photo de la carte soudée :

Ma carte

Vidéo très courte et en basse résolution de la carte en fonctionnement :

Media:2025_ES_A_B3_carte.mp4

Site Web

Code de la page PHP (toujours un espace en première colonne) :

<?php 
define('SERIAL_DEVICE','/dev/ttyACM0'); 
define('SERIAL_SPEED',9600); 
$number=$_REQUEST['duree']; 
system('stty -F '.SERIAL_DEVICE.' clocal -crtscts -ixon -ixoff'); 
system('stty -F '.SERIAL_DEVICE.' '.SERIAL_SPEED); 
file_put_contents(SERIAL_DEVICE,chr($number)); 
echo $number; 
?>


Copie écran du formulaire HTML :

Mon formulaire Web

Application mobile

Partie principale des blocs de mon application :

Le coeur de mon application

Bilan

1ère séance : on a pris connaissance de Kicad et on a commencé le schéma électronique. 2ème séance : on a fini le schéma électrique et on a placé les dels et résistances et on a commencé le routage. 3ème séance : on a fini le routage et on a exporté les fichiers pour imprimer la carte mais on a rencontré des difficultés qu'on a résolues à la 4ème séance. 4ème séance : on a exporté les bons fichiers pour la carte et on a commencé le php et l'html. 5ème séance : Soudage 6ème séance : on a fini l'appli web et l'appli mobile, tout fonctionne et on a rempli le wiki.

Eventuellement la vidéo brève du fonctionnement complet de la chaîne de commande : Media:2025_ES_A_B3_carte.mp4