Enseignement de spécialité SE 2025/2026 Groupe C / B2

From Wiki PeiP systèmes embarqués
Jump to navigation Jump to search

Chaîne de commande de système embarqué

Cette page est un exemple. N'oubliez pas de remplacer GG par votre numéro de groupe et BB par votre numéro de binôme dans tous les noms de documents. Cliquez simplement sur le lien rouge pour téléverser un document.

Carte électronique

Carte réalisée en utilisant le logiciel KiCAD : ma carte électronique.

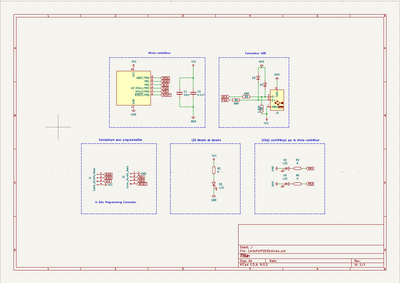
Schéma électronique de la carte :

Mon schéma électronique

Résultat du routage :

Mon routage

Photo de la carte soudée :

Ma carte

Vidéo très courte et en basse résolution de la carte en fonctionnement :

Media:2025_ES_C_2_carte.mp4

Site Web

Code de la page PHP (toujours un espace en première colonne) :

<?php
define('SERIAL_DEVICE','/dev/ttyACM0');
define('SERIAL_SPEED',9600);
$number=$_REQUEST['duree'];
system('stty -F '.SERIAL_DEVICE.' clocal -crtscts -ixon -ixoff');
system('stty -F '.SERIAL_DEVICE.' '.SERIAL_SPEED);
file_put_contents(SERIAL_DEVICE,chr($number));
echo umber;$n
?>  

Copie écran du formulaire HTML :

Mon formulaire Web

Application mobile

Partie principale des blocs de mon application :

Le coeur de mon application

Bilan

J'indique où j'en suis arrivé à la fin des séances.

Eventuellement la vidéo brève du fonctionnement complet de la chaîne de commande :

Media:2025_ES_C_2_bilan.mp4


1er Séance : On a découvert Kicad afin de créer des circuits contenant une résistance et une diode, ainsi que le dimensionnement des composants et les marges à respecter entre chaqu'un d'entre-eux.

2eme Séance : Nous avons continué à utiliser kicad afin de faire de la création de routes

3eme Séance : Nous avons rogné les parties inutiles de la carte et corrigé quelques erreurs (notamment certaines liaisons non reliées à la masse). Nous avons donc pu l'envoyer en découpe. Nous avons ensuite essayé de comprendre la dernière étape concernant la carte (le code).

Séance robotique : Nous avons pu découvrir le monde de la robotique et passé une courte évaluation.

4ème Séance : On a reçu notre carte découpée et nous nous sommes rendus en salle de soudure. Nous avons eu un soucis : les soudures sur les pins proche du microprocesseurs n'étaient pas suffisantes. 5ème Séance : Nous avons finalisé le php ainsi que la page html et commencé l'application mobile.