Enseignement de spécialité SE 2025/2026 Groupe C / B5

From Wiki PeiP systèmes embarqués
Jump to navigation Jump to search

Chaîne de commande de système embarqué

Cette page est un exemple. N'oubliez pas de remplacer GG par votre numéro de groupe et BB par votre numéro de binôme dans tous les noms de documents. Cliquez simplement sur le lien rouge pour téléverser un document.

Carte électronique

Carte réalisée en utilisant le logiciel KiCAD : ma carte électronique.

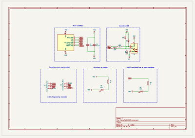
Schéma électronique de la carte :

Mon schéma électronique

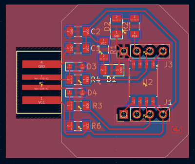
Résultat du routage :

Mon routage

Photo de la carte soudée :

Ma carte

Vidéo très courte et en basse résolution de la carte en fonctionnement :

Media:2025_ES_C_5_carte.mp4

Site Web

Code de la page PHP (toujours un espace en première colonne) :

<?php
define('SERIAL_DEVICE','/dev/ttyACM0');
define('SERIAL_SPEED',9600);
$number=$_REQUEST['duree'];
system('stty -F '.SERIAL_DEVICE.' clocal -crtscts -ixon -ixoff');
system('stty -F '.SERIAL_DEVICE.' '.SERIAL_SPEED);
file_put_contents(SERIAL_DEVICE,chr($number));
?>

Copie écran du formulaire HTML :

Mon formulaire Web

Application mobile

Partie principale des blocs de mon application :

Le coeur de mon application

Bilan

Séance 1 : Nous avons schématisé la carte avec Kicad.

Séance 2 : Nous avons effectué le routage de la carte sur Kicad et fait la demande d'impression.

Séance 3 : Nous avons soudé tout les éléments sur la carte.

Séance 4 : Nous avons fait fonctionnner le clignottement de la carte via une page web et nous avons pris en main "MIT App Inventor".

Séance 5 : Nous avons codé l'application mobile sur "MIT App Inventor" puis l'avons testée.

Eventuellement la vidéo brève du fonctionnement complet de la chaîne de commande : Media:2025_ES_C_5_bilan.mp4